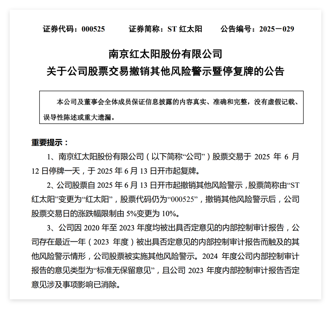
历经四年ST帽子的压抑,红太阳终于迎来新生。2025年6月11日晚间,ST红太阳发布公告,其股票交易撤销其他风险警示的申请已获深交所审核通过。自2025年6月13日开市起,红太阳股票简称正式由“ST红太阳”变更为“红太阳”,日涨跌幅限制也由5%放宽至10%。
这场因原大股东28.84亿元巨额资金占用和内部控制缺陷的漫长纠葛,终以红太阳的全面整改和司法重整画上句号。
这次红太阳完美的翻身仗,主要是处理好了两大问题:
1:2024年的时候,被爆原控股股东南京第一农药集团有限公司(以下简称“南一农集团”)及其关联方曾长期非经营性占用红太阳巨额资金,占用金额高达28.84亿元。不过,2024年12月,经审计机构中兴财光华会计师事务所确认,红太阳已严格按照江苏证监局要求,通过重整程序等措施,全额清收了这28.84亿元被占用资金,相关风险宣告消除。
2:2023年内控审计报告指出红太阳存在3000万元预付款项缺乏合理商业依据的问题(涉及安徽颍发投资集团有限公司)。2024年,红太阳通过积极协商,最终与安徽颍发达成一致,将预付款转化为实际的乙醇采购合同。截至2025年3月末,价值3000万元的乙醇货物已全部按合同约定交付、验收完毕。
然而,涅槃重生仅是起点。红太阳于4月26日披露2024年年报,实现营业收入30.07亿元,归母净利润达到3.88亿元,同比实现扭亏。但扣除非经常性损益后巨额亏损10.85亿元,未分配利润17.77亿元,历史包袱依然还在。


发表评论 取消回复