IPO上市辅导是上市公司发行股票并上市必须经历的重要环节。在上市之前,企业犹如赛前的运动员,需要有辅导机构作为教练进行规范指导,再提交给券商来裁判是否够格去申报IPO。 近日,兰升生物科技集团股份有限公司(以下简称“兰生生物”)向河北证监局提交了上市辅导备案报告,辅导机构为中信建投; 同期,上海生农生化制品股份有限公司(以下简称“上海生农”)发布公告,因公司综合考虑自身发展情况及资本市场运作规划,经与首创证券友好协商,双方一致同意解除辅导协议。
01
专精特“小巨人”
上海生农终止IPO上市辅导
公告显示,因公司综合考虑自身发展情况及资本市场运作规划,经与首创证券友好协商,双方一致同意解除辅导协议。公司于2025年6月23日与首创证券签署了《上海生农生化制品股份有限公司与首创证券股份有限公司关于向不特定合格投资者公开发行股票并在北京证券交易所上市之辅导协议之解除协议》。首创证券于2025年6月23日向上海证监局报送了终止辅导备案的申请资料。上海证监局于2025年6月24日确认公司终止辅导。
上海生农成立于2002年7月,总部位于上海临港松江科技园,是一家由技术、产业和人才优化组合而成的民营农化企业,属国家高新技术企业、国家级专精特新“小巨人”企业,是中国农药工业协会常务理事单位、中国农药发展与应用协会理事单位、中国农药百强企业。
公司主营高效、环保性农药制剂和水溶性肥料的研发、生产和销售,产品覆盖原药及杀虫、杀菌、除草、水溶肥料等系列制剂品种,是国内首家在农业上登记销售吡丙醚系列制剂产品的企业,吡丙醚系列制剂产品销售量国内领先。
公告显示公司于2022年12月29日完成辅导备案。财务数据显示,2022年至2024年,上海生农营业总收入分别为24250.4万元、22763.4万元、26597.5万元,归母净利润分别为2178.4万元、619.2万元、1069.3万元。
02
烯草酮巨头
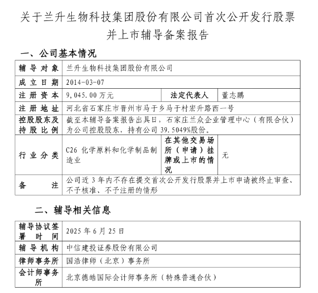
兰生生物提交IPO上市辅导
烯草酮是一种低毒,低残留的内吸传导型除草剂,具有高选择性,可防除一年生和多年生禾本科杂草,对双子叶植物安全,也可以与草甘膦、草铵膦等灭生性除草剂混配防除抗性杂草如牛筋草、狗尾草、金狗尾草(又名:谷莠子)等。烯草酮是全球最畅销的选择性禾本科杂草除草剂之一,稳坐中国出口前十农药品种宝座,年销售额超过3亿美元。
兰升生物致力于烯草酮的研发及生产,全面实现绿色清洁、自动化生产;现稳定产能5000吨以上。


发表评论 取消回复