农业农村部于2025年6月9日在北京召开了关于农药颗粒剂产品管控措施的通气会。会议内容主要是通报了农药颗粒剂产品管控措施的制定背景、主要内容,研究了有关产品过渡期安排及优化建议。
内容有变化
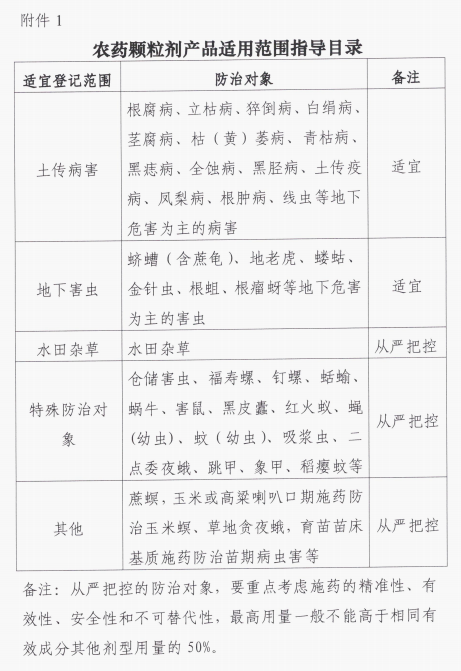
主要为颗粒剂允许登记的4类用途目录:
一、16类土传病害
根腐病、立枯病、纹枯病、烂秧病、猝倒病、白娟病、茎腐病、枯(黄)萎病、青枯病、黑痣病、全蚀病、黑胫病、土传疫病、凤梨病、根肿病、线虫等;
二、6类地下害虫
蛴螬(含蔗龟)、地老虎、蝼蛄、金针虫、根蛆、根瘤蚜等;
三、15类特殊防治对象
吸浆虫、二点委夜蛾、跳甲、象甲、稻瘿蚊、福寿螺、钉螺、蛞蝓、蜗牛、仓储害虫、害鼠、黑皮蠹、蝇(幼虫)、蚊(幼虫)、红火蚁等;
四、定向作物靶标
甘蔗:螟虫、蚜虫、绵蚜、条螟、蓟马等;
玉米或者高粱喇叭口期;玉米螟、草地贪夜蛾等;
防治水田杂草;苗床基质;
五、结论
结论是1、2此两项适宜颗粒剂登记;3、4项用途的产品需要证明“三性一低”(科学性、必要性、合理性;且用药量不高于其他剂型);
管控措施主要是以下2点:
1.新登记产品
自公告发布之日起,仅受理、批准目录内用完途的农药颗粒剂产品登记申请;第3、4项用途的产品需要证明“三性一低”(科学性、必要性、合理性;且用药量不高于其他剂型);
2.己登记产品
2026年5月1日前,不符合目录用途的产品需申请变更登记;2026年12月1日起,撤销不符合目录用途的产品登记;公告发布前取得登记,用于为目录第3、第4项农药颗粒剂产品在登记证有效期届满申请延续时,需重新提交“三性一低”的证明材料。
政策实施关键时间点主要是:
一是企业层面
2026年5月1日前;相关农药颗粒剂的企业需完成变更登记申请。
二是监管节点
2026年12月1日,撤销不符合目录用途的农药颗粒剂产品登记。
三是产品流通
2026年12月1日前生产的农药颗粒剂产品,在质量保证期内可继续销售、使用;(放弃的证件或没有及时扩作的产品还可以销售在2028年12月1日)。
对后续政策预判以下2点:
一是公告发布时间
最新农药颗粒剂公告即将择日发布,预计在一两个月内。
二是审批情况
关于后续的政策调整,根据各企业提的意见,未来水稻除草颗粒剂及甘蔗用颗粒剂将不会从严审批。
2023年12月,农业农村部农药管理司发布《关于征求农药颗粒剂产品管理措施意见的函》。
农农(农药)〔2023〕99号 
关于征求农药颗粒剂产品管理措施意见的函
各省、自治区、直辖市农业农村(农牧)厅(局、委),新疆生产建设兵团农业农村局,各有关农药生产经营企业:
农药颗粒剂是当前国内外广泛使用的固体剂型,但部分颗粒剂产品施药方式粗放,防治靶标不精准,施药剂量较大,不符合农药减量增效要求,不利于保护生态环境。为加强农药颗粒剂产品登记使用风险管控,根据安全环保、精准防治、减药增效的原则,拟对农药颗粒剂产品采取管理措施。
一是实行分类管理。除登记用于防治土传病害、地下害虫外,原则上不再新增登记通过土壤施药方式防治地上病虫害的农药颗粒剂产品。
二是制定适用目录。制定《农药颗粒剂产品适用范围指导目录》(附件1,以下简称《目录》),列入《目录》的防治对象,可以登记农药颗粒剂产品。但对于《目录》中用于防除水田杂草、特殊防治对象、特定施药场所的农药颗粒剂产品登记需从严把控。
三是限期清理已登记产品。对已取得登记但不符合《目录》要求、需变更或取消的农药颗粒剂产品(附件2),登记证持有人可选择《目录》对应防治对象申请扩大使用范围登记,提交的资料需符合《农药登记资料要求》。自2026年1月1日起,不再保留除《目录》外的农药颗粒剂产品登记,2028年1月1日起禁止销售和使用。
现对以上管理措施公开征求意见。请于2024年1月26日前将意见以书面或电子邮件方式实名反馈农业农村部农药管理司。
电子邮箱:pmd@agri.gov.cn
传 真:010-59191875
通讯地址:北京市朝阳区农展馆南里11号农业农村部农药管理司(邮编:100125)
附件:
1. 农药颗粒剂产品适用范围指导目录
2. 需变更或取消的农药颗粒剂产品
农业农村部农药管理司
2023年12月26日
                
                
                

发表评论 取消回复